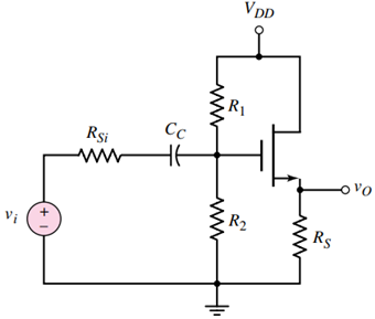
Mạch khuếch đại tín hiệu nhỏ dùng MOSFET mắc cực D chung thường được gọi là mạch lặp nguồn, sơ đồ dưới đây là một ví dụ về mạch.

Tín hiệu ra được lấy từ cực nguồn (S) và cực máng D được nối trực tiếp với nguồn cung cấp 1 chiều UDD , trong mạch điện trở R1 và R2 đóng vai trò cầu phần áp, cung cấp điện áp cho cực G của Mosfet. Tín hiệu nhỏ được đưa đến cực G thông qua tụ điện CC.
Khi chưa cung cấp tín hiệu vào cho mạch, trong mạch chỉ có các thành phần 1 chiều như sau:
Dòng ID chạy từ nguồn cung cấp UDD qua cực D, cực S và RS sau đó thoát đất.
Điện áp giữa cực máng và cực nguồn:
Khi chưa cung cấp tín hiệu vào cho mạch, trong mạch chỉ có các thành phần 1 chiều như sau:
Dòng ID chạy từ nguồn cung cấp UDD qua cực D, cực S và RS sau đó thoát đất.
Điện áp giữa cực máng và cực nguồn:
UDS = UDD – ISRS = UDD – IDRS
Điện áp giữa cực cửa và cực nguồn:
UGS = UR2 – URS = (R2 / (R1 + R2)).UDD - IDRS
Khi có tín hiệu vào mạch bắt đầu hoạt động, khi điện áp trên cực G thay đổi dẫn đến từ trường thay đổi điều khiển độ rộng của kênh dẫn điện trở kênh thay đổi kéo theo dòng ID thay đổi, mặc khác (dòng ID xấp xỉ dòng IS) do đó tín hiệu ra thay đổi theo quy luật với tín hiệu vào.
Mạch khuếch đại tín hiệu nhỏ dùng MOSFET mắc cực D chung có tín hiệu ra cùng pha với tín hiệu vào, mạch không khuếch đại điện áp.
Mặc dù mạch không khuếch đại điện áp nhưng ngày này mạch khuếch đại tín hiệu nhỏ dùng MOSFET mắc cực D chung vẫn được sử dụng rộng rãi trong kỹ thuật điện tử do trở kháng ra của mạch nhỏ.
Mạch khuếch đại tín hiệu nhỏ dùng MOSFET mắc cực D chung có tín hiệu ra cùng pha với tín hiệu vào, mạch không khuếch đại điện áp.
Mặc dù mạch không khuếch đại điện áp nhưng ngày này mạch khuếch đại tín hiệu nhỏ dùng MOSFET mắc cực D chung vẫn được sử dụng rộng rãi trong kỹ thuật điện tử do trở kháng ra của mạch nhỏ.
Bước 1:Quan sát mạch mô phỏng hiệu ứng đưa ra nhận xét về mối quan hệ về pha, biên độ giữa tín hiệu ra và tín hiệu vào?
Bước 2:Dựa vào hiệu ứng mô phỏng hãy xác định chiều dòng điện ID trên sơ đồ mạch điện? Thiết lập biên độ của tín hiệu vào UV = 0V, quan sát tín hiệu ra và đưa ra nhận xét về biên độ, tần số? Giải thích hiện tượng?
Bước 3: Tải về bài thực hành và mở bằng phần mềm Multisim. Click vào “Run” để bắt đầu chạy mô phỏng. Click vào Icon “XSC1” quan sát tín hiệu vào, tín hiệu ra bằng Oscilloscope.
Bước 4:Sử dụng nút “Measure” và chức năng các núm nút khác hãy xác định biên độ, chu kỳ, tần số tín hiệu vào và tín hiệu ra? Sử dụng Multimeter đo các điện áp UDS , UGS ? Đưa ra nhận xét?
Bước 5: Thay đổi biên độ tín hiệu vào và hoàn thiện bảng giá trị dưới đây:
Bước 2:Dựa vào hiệu ứng mô phỏng hãy xác định chiều dòng điện ID trên sơ đồ mạch điện? Thiết lập biên độ của tín hiệu vào UV = 0V, quan sát tín hiệu ra và đưa ra nhận xét về biên độ, tần số? Giải thích hiện tượng?
Bước 3: Tải về bài thực hành và mở bằng phần mềm Multisim. Click vào “Run” để bắt đầu chạy mô phỏng. Click vào Icon “XSC1” quan sát tín hiệu vào, tín hiệu ra bằng Oscilloscope.
Bước 4:Sử dụng nút “Measure” và chức năng các núm nút khác hãy xác định biên độ, chu kỳ, tần số tín hiệu vào và tín hiệu ra? Sử dụng Multimeter đo các điện áp UDS , UGS ? Đưa ra nhận xét?
Bước 5: Thay đổi biên độ tín hiệu vào và hoàn thiện bảng giá trị dưới đây:

Bước 6:Dựa vào bảng giá trị ở bước 5, đưa ra nhận xét về khả năng khuếch đại của mạch khuếch đại tín hiệu nhỏ dùng MOSFET mắc D chung?
Bước 7: Khi thay đổi giá trị RD thì biên độ tín hiệu ra và tỷ số k ở bước 6 thay đổi như thế nào? Giải thích hiện tượng và đưa ra kết luận?
Bước 7: Khi thay đổi giá trị RD thì biên độ tín hiệu ra và tỷ số k ở bước 6 thay đổi như thế nào? Giải thích hiện tượng và đưa ra kết luận?

